|
2812| 2
|
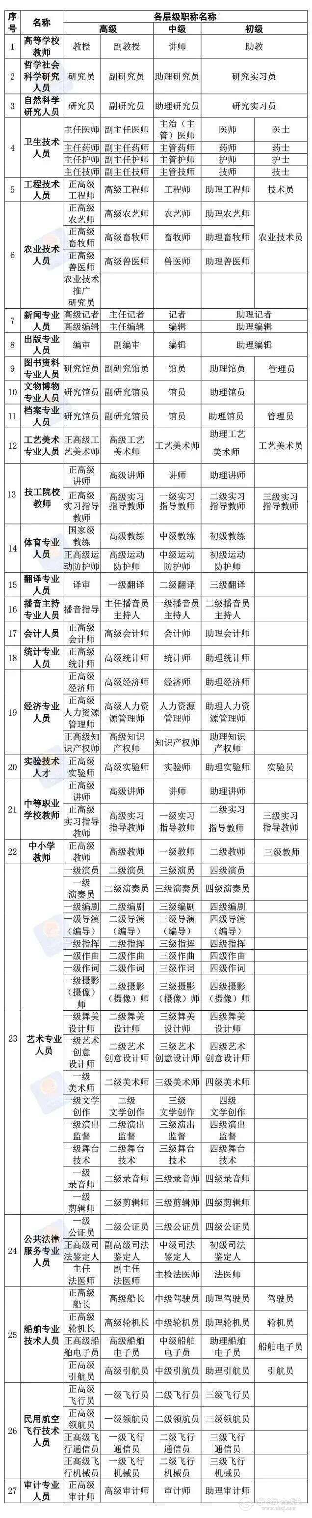
事关评职称,请务必知晓 |
| ||
| ||
Archiver|手机版|小黑屋|客户端|浙公网安备案 33022602000116|宁海在线
( 浙B2-20090316-1 ) 
关于我们|电话:0574-65520000 ,GMT+8, 2026-4-20 13:16 , Processed in 0.082594 second(s), 21 queries , Apc On.
Powered by Discuz! X3.4
© 2000-2015 NHZJ Inc.